钓鱼网页散播银狐木马,远控后门威胁终端安全
-
作者:火绒安全
-
发布时间:2024-12-04
-
阅读量:8504
在当今网络环境下,许多人都有通过搜索引擎下载应用程序的习惯,虽然这种方式简单又迅速,但这也可能被不法分子所利用,通过设置钓鱼网站来欺骗用户。这些钓鱼网站可能会通过各种方式吸引用户点击,从而进行病毒的传播,危害个人或企业的信息安全。
我们期望本篇文章有助于帮助您提高网络安全防范意识,通过官方正规的渠道下载软件。

近期,火绒威胁情报中心监测到一批更加活跃的“银狐”系列变种木马,该木马就是主要通过钓鱼网页进行传播。火绒安全产品能够有效识别通过网页下载的钓鱼恶意样本,保障用户系统的安全,请火绒的广大用户及时更新病毒库以提高防御能力。

查杀图
火绒工程师对样本的分析过程中,发现恶意攻击者会将钓鱼网页进行合法备案,伪装成正规网站,并借助搜索引擎的广告推广机制提高搜索结果排名,由于合法备案增加了网站的可信度,导致用户很容易对恶意网站产生信任。并且,恶意网页可通过支付推广费用获得较高的曝光率和排名,从而诱骗用户点击钓鱼网页,下载并运行病毒样本。


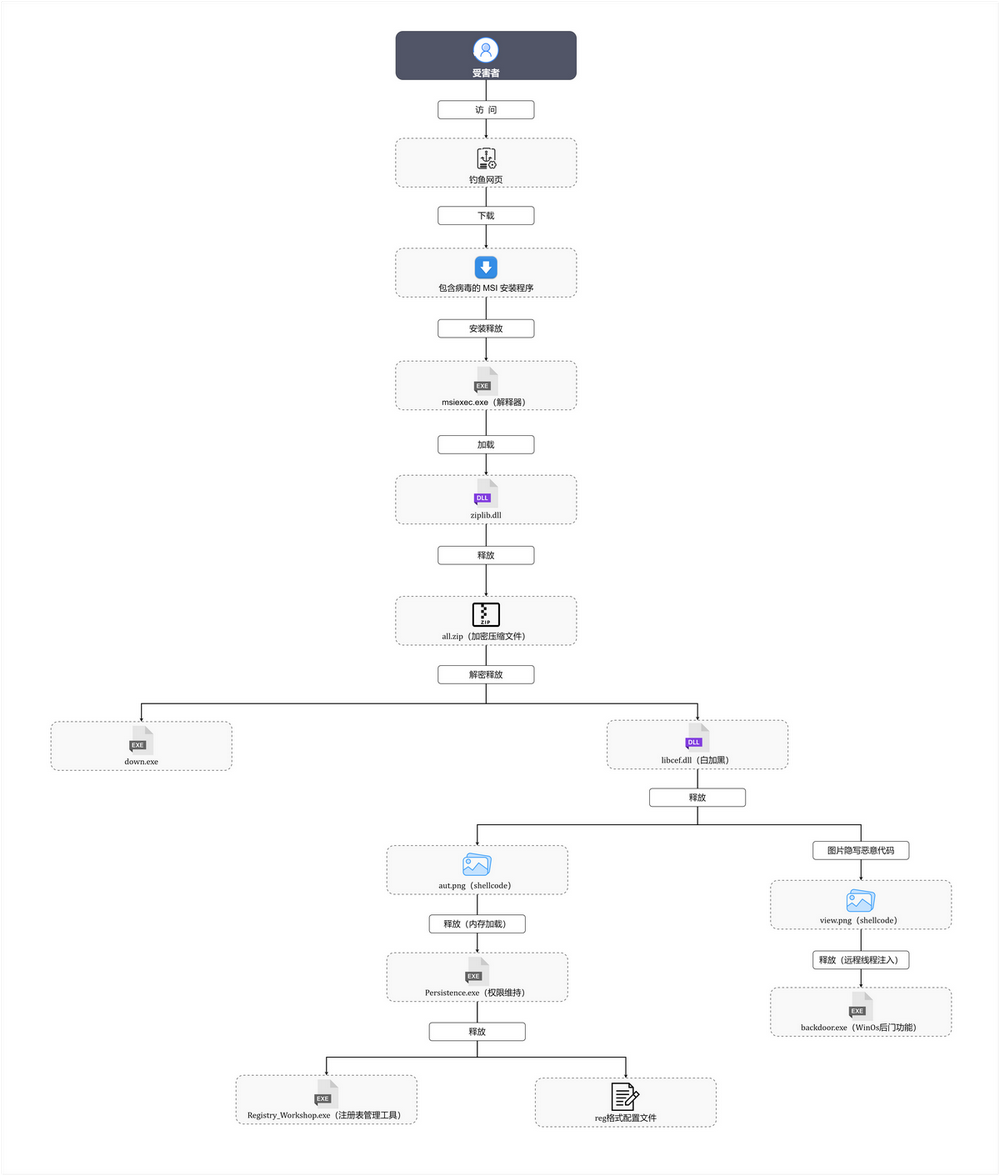
该样本利用系统特性实现持久化,并通过“白加黑”技术释放恶意文件,从而部署 WinOs 远控后门。
样本执行流程图如下:

流程图
一、样本分析
样本信息:
该样本是一个恶意的 MSI 安装程序,内含 WinOs 后门病毒,其恶意代码通过加密方式嵌入 PNG 图片,并利用隐写技术隐藏在图片文件中。执行后,恶意代码会被解压并释放到公共文档之中,利用 COM 组件创建快捷方式,实现全白进程链,之后释放Registry Workshop(注册表管理工具),利用.reg配置文件实现后门持久化,进而监控用户电脑的活动,在用户无感情况下,持续获取信息并执行恶意操作。
样本执行:
一阶段:loader释放病毒载体
初始样本利用 MSI 安装程序来释放包含病毒的加密压缩包和正常安装包。利用 msiexec 的 CustomAction 特性,加载并调用恶意 DLL 导出函数,从而解压并执行被隐藏的恶意文件:
C:\Users\Public\Documents\down.exe
C:\Users\Public\Documents\libcef.dll
C:\Users\Public\Documents\aut.png
C:\Users\Public\Documents\view.png
首先,对初始样本 demo.exe 进行深入分析,样本是一个 MSI 安装程序,通过Orca工具查看 MSI 结构,发现其 CustomAction 表中存在一个名为 CallFunctionFromDLL 的执行动作,该动作指示安装程序将加载名为 ziplib.dll 的动态链接库,并调用zipcom导出函数。

在对该 MSI 安装程序进行解包后,发现以下几个文件:
正常安装包:包含 ToDesk 和好压压缩软件的正常安装包。
恶意 DLL 文件:ziplib.dll
加密病毒文件:all.zip,加密压缩包含加密的白加黑文件、图片恶意文件。
ziplib.dll 采用填充脏数据的方式扩大体积,将文件大小扩展至 245MB,防止文件被上传,并试图绕过云查杀的检测机制。在 MSI 安装过程中,恶意代码会默认将 all.zip 解压并释放到受害者的系统目录:C:\Users\Public\Documents。


对 ziplib.dll 进行静态分析,发现其执行过程包含多个恶意行为和虚拟机检测:
1.系统文件夹目录获取
ziplib.dll 尝试获取系统文件夹目录。若获取失败,则使用 GUID 生成临时路径标识符,确保能够继续执行后续操作。
2.解压 all.zip 文件
ziplib.dll 使用密码hello202411对 C:\Users\Public\Documents\all.zip 文件进行解压。
3.环境检测
在解压后,ziplib.dll 会执行一系列环境检测:
父进程检查:检测当前进程的父进程是否是 msiexec.exe(即 MSI 安装程序的解释器)。
虚拟机检测:通过获取系统的 CPU 核心数,检测到的核心数是否大于 2。
4.执行恶意文件
ziplib.dll 通过 WinExec 调用执行解压后的白加黑恶意文件,进一步发动恶意行为。




对 all.zip 文件进行解压后,发现病毒利用“白加黑”技术执行恶意代码。解压后的文件包括以下关键组件:
1.libcef.dll(恶意 DLL 文件)
libcef.dll 是一个恶意动态链接库,同样采用填充脏数据增大体积的方式,将文件大小膨胀防止木马被上传,绕过云查杀的检测。
2.down.exe(白文件)

对libcef.dll进行静态分析,发现其初始时会通过 Patch 系统 ntdll.dll 修正其在 DllMain 函数中的线程死锁问题,随后会检查启动命令行参数是否包含 /aut:
若命令行包含 /aut,则通过 aut.png 图片隐写技术,将恶意代码加载到内存中,并执行持久化操作。
若命令行不包含 /aut,则会主动添加 /aut 参数并创建新的进程,以此方式启动白文件 down.exe,并继续执行持久化操作。
在启动过程中,libcef.dll 还会检测目标系统是否存在杀毒软件:
若检测到杀软,则通过 view.png 图片隐写恶意代码,将后门功能加载到内存中,执行后门功能。
若未检测到杀软,则通过远程线程注入到 colorcpl.exe 系统进程,实现后门功能。

详细分析如下:
libcef.dll 首先通过调用 RtlLeaveCriticalSection 函数对 LoaderLock 临界区进行释放,同时通过特征码搜索的方式对系统的加锁机制进行 patch修改,解决 Dllmain 线程死锁问题。

执行命令行参数检查,对比命令行是否存在 /aut 参数,如果存在则通过 fn_regedit 函数将白文件 down.exe 路径写入注册表 HKEY_CURRENT_USER\SOFTWARE\\DICKEXEPATH 位置。


随后通过 fn_persistent 函数内存加载 aut.png 中的恶意代码实现持久化操作。

aut.png 图片文件(辅助数据块的格式中存储PE恶意代码)。


如果命令行参数不存在 /aut,则调用 fn_exec_aut 函数增加 /aut 参数再次启动进程,执行权限维持操作。

通过判断是否存在杀软路径,决定注入方式:注入自身进程或注入系统 colorcpl.exe 进程中。

其中注入自身与权限维持操作是相同的,以下是线程注入系统 colorcpl.exe 进程过程。

二阶段:COM组件权限维持持久化
样本加载 aut.png 中的恶意代码,通过恶意代码利用 COM 组件创建多个快捷方式,并释放 Registry Workshop 注册表管理工具。接着,样本利用该注册表管理工具创建reg格式注册表配置文件并通过快捷方式附加参数reg配置文件路径,实现注册表权限的维持,从而确保恶意代码能够在系统中持久化存在。
对libcef.dll分析发现,该样本通过图片隐写技术,将恶意代码嵌入到 aut.png 图片文件中的辅助数据块区段,并隐藏了一个完整的 PE 文件。将 aut.png 中的恶意代码 dump 出来后发现恶意代码是一个 PE 文件,对其进行静态分析发现,恶意代码首先采用 com 组件进行创建快捷方式,随后通过修改注册表 HKEY_CURRENT_USER\\Software\\Microsoft\\Windows\\CurrentVersion\\Run 添加注册表启动项。

恶意代码通过 COM 组件 {00021401-0000-0000-C000-000000000046} 创建快捷方式。该 COM GUID 是 Windows 系统中常用的 Shell COM 组件,用于操作文件夹和快捷方式。


将内存中的 Registry Workshop 注册表管理工具写入临时目录后,恶意代码通过 com 组件创建 Registry Workshop(注册表管理工具)的快捷方式。随后,恶意代码生成一个 .reg 格式的注册表文件,并利用该文件通过快捷方式的形式附加参数,利用 Registry Workshop 写入启动项。



通过快捷方式 C:\Users\Admin\AppData\Local\Temp\{899066F6-659B-4985-A1B4-FE00017F3CAE}.exe /s "C:\Users\Admin\AppData\Local\Temp\{31917437-6BE4-4b67-8741-131B63BDDD0D}"启动{31917437-6BE4-4b67-8741-131B63BDDD0D}(reg格式文件)。

以同样的方式添加注册表启动项 GoogleUpdata_Service ->C:\Users\Public\Documents\down.exe。

三阶段:后门功能
样本利用 WinOS 实现远程控制,通过加载 view.png 中的恶意代码,向 colorcpl.exe 系统进程中远程线程注入病毒,从而实现后门功能。后门的功能包括:
插件加载:支持内存加载与进程注入。
屏幕捕获:获取目标系统的屏幕信息。
文件操作:文件上传与下载执行。
监控与控制:记录备注信息、分组信息,检测并过滤进程,监控屏幕状态。
系统管理:清除系统日志、重启系统、结束进程、修改系统配置。
其他功能:开启剪贴板监控、发送心跳包。
对libcef.dll分析发现,该样本通过图片隐写技术,将恶意代码嵌入到 view.png 图片文件中的辅助数据块区段,并隐藏了一个完整的 PE 文件。将 view.png 中的恶意代码dump出来后发现恶意代码是一个 PE 文件,对其进行静态分析发现,后门代码是一个 WinOs 的后门木马,其通过创建 c2_main 线程实现后门功能。

后门木马首先获取本机上线时间,以及注册异常处理(崩溃重启进程),随后通过线程启动对键盘的监控,以及将上线 IP 写入注册表,以便通过功能实现更换上线 IP 的操作。


对 c2(156.248.54.46:8880、156.248.54.46:9990)发送一次心跳包,随后获取本机信息包括用户键盘停止使用时间、计算机名+系统型号、系统、CPU、硬盘+内存、显卡和显示器、获取前景窗口、分组、版本、备注、客户端位数、进程权限、摄像头、QQ号、杀毒软件、运行时间、开机时间、系统语言、微信、Telegram 信息。





发送后进入循环监听发送心跳包,对 task 函数进行跟踪并回溯 RIP。

功能列表。




0x0 加载插件 (内存加载 导出函数)、0x1 加载插件 (进程注入模式)。

0x2 断开连接 0x3 获取屏幕信息。

0x4 获取实时屏幕。

0x5 上传执行文件。

0x6 下载执行文件。

0x7 备注信息、分组信息。

0x8 获取进程列表并过滤指定进程。

0x9 发送屏幕监控状态 0xA 获取屏幕同0x4。

0xB 清除系统日志(Application,Security,System)。

0xC 重启进程、0xD 退出进程、0xE 注销、0xF 关机、0x10 重启。

0x12 修改配置信息。

0x66 线程开启监控剪贴板(保存到文件) 0x67 关闭线程剪贴板。

0xc9 心跳包。

二、附录
C&C:

HASH:

钓鱼URL:

讲点大白话:
有的小伙伴表示没有学过计算机知识,看不太懂这篇文章,那么你可以参考如下说明。

在遥远的代码海洋深处,有一座小岛,岛上的居民是一群热爱和平的海洋生物,他们日常在岛上的“大集市”购买生活用品,渐渐地有外来商贩想要走捷径赚取岛民们的钱,他们蒙骗了管理集市的工作人员,取得了合法摆摊的相关证件,在集市入口处开设“摊位”,以低廉的价格和与正版相像的装修风格骗取了部分岛民信任,同时他们在商品中加入了“针孔摄像头”以便监控岛民们家里的具体情况,方便他们随时窃取岛民们的财物。岛民们一开始并不知情,但是渐渐地,他们会发现自己的家中开始多东西或者少物品。
“大集市”就是我们日常用到的搜索引擎,“摊位”是钓鱼网页,“针孔摄像头”是不法分子部署的 WinOs 远控后门。
目前,火绒安全产品能够识别并阻止不明来源的应用,欢迎广大用户下载体验~